加入收藏 放到桌面  
 
头部广告
首页 » 首页 » » 正文  
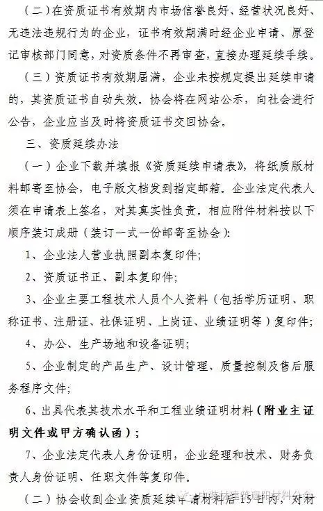
关于中国建筑遮阳工程施工安装增设特级资质和延续有关问题的通知

发布时间: 2016/11/1 9:26:52 编辑: 来源: 阅读: 0 次 

分享到:
更多
 
分会文件 更多>>
关于征集国家标准《卷帘及类似设备用
关于开展 2025 年度建筑遮阳产
关于组织建筑遮阳行业企业走进威卢克
关于开展国家建材行业建筑装饰装修材
关于开展 2024 年度建筑遮阳产
关于邀请参编《建筑用防风卷帘应用技
关于召开 2024 年中国建筑装饰
关于召开 2024年建筑遮阳材料分
2023 年建筑遮阳产品安装服务能
质量检测
广东省建筑科学研究院建筑物理研究所
建筑遮阳产品遮阳性能检测技术研究
ZY-2B型建筑遮阳系数测试系统
国家建筑材料工业铝塑复合材料及遮阳
建筑外遮阳产品检测
法规标准
住房城乡建设部办公厅关于开展201
工信部发布2015年工业节能与综合
国务院印发《关于扶持小型微型企业健
国家发展改革委办公厅关于开展国家重
《国务院办公厅关于进一步加强棚户区
北京市民用建筑节能管理办法
友情链接
中华人民共和国中央人民政府门户网站
中华人民共和国国家发展和改革委员会
国家质量监督 检验检疫总局 门户网站
国家标准化管理委员会
中华人民共 和国住房和 城乡建设部
中华人民共 和国民政部
中华人民共和国工业和信息化部
国务院国有资产监督管理委员会
人力资源和社会保障部
中华人民共和国科学技术部
中华人民共和国环境保护部
中国国际贸易促进委员会
中国建筑材料联合会
全球商会网
中国建筑装饰装修材料协会
国家建材检测中心
中国建筑材料科学研究院
中国建筑科学研究院
中华人民共和国商务部
南京金星宇节能技术有限公司
人民网
中国网
光明网
中国新闻网
新浪网
新华网
关于我们 | 广告服务 | 联系我们 | 法律声明 | 人员招聘 | 合作伙伴
本网站所属论文和商务信息未经许可不得转载!剽窃必究!
地址:北京市海淀区三里河路39号迈行大厦206
版权所有 © 中国建筑装饰装修材料协会建筑遮阳材料分会  京ICP备16062583号-10